中國智慧城市建設已經發展了數十年,從建系統到建大腦再到城市運營管理,一幅全新的智慧中國圖景已經打開,各地2021年首個文件出爐,不約而同將智慧城市寫入了2021年的首要發展任務,正式拉開了“十四五”開局之年的智慧城市新篇章。
智慧城市相關上市公司:寶信軟件(600845)、銀江股份(300020)、賽為智能(300044)、同方股份(600100)、浙大網新(600797)等
智慧城市政策關注重點:“十四五”規劃、數字中國、首要任務等
智慧城市政策重點省市:廣東省、江蘇省、浙江省、北京市、上海市、深圳市、長沙市等
智慧城市是運用物聯網、云計算、大數據、空間地理信息集成等新一代信息技術,促進城市規劃、建設、管理和服務智慧化的新理念和新模式。建設智慧城市,對加快工業化、信息化、城鎮化、農業現代化融合,提升城市可持續發展能力具有重要意義。
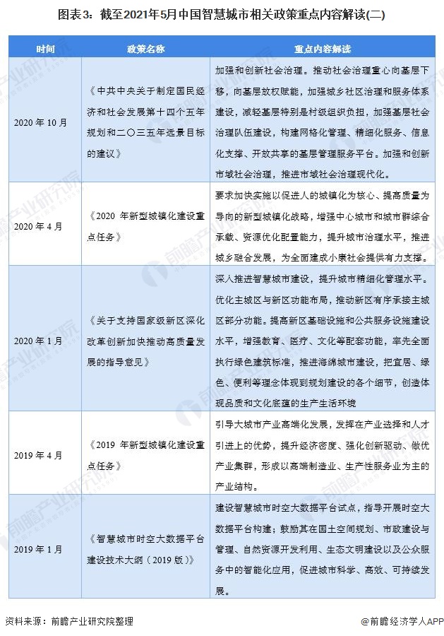
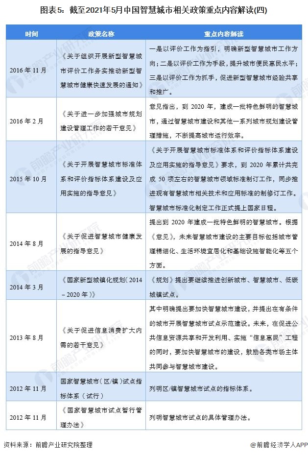
中國智慧城市政策歷程與匯總
其中,政策扶持對于智慧城市建設推進的意義重大:中國城市化“政府主導”的因素大于“市場演變”的因素,政策在城市規劃中起到決定性作用。2016年開始,國家及地方“十三五”發展規劃陸續出臺,許多城市把建設智慧城市作為未來發展重點。

從整個政策文件中可以看出,各類文件分別從總體架構到具體應用等角度分別對智慧城市建設提出了鼓勵措施,“加快”和“促進”是出現頻度較高的關鍵詞。截止2021年5月,我國智慧城市建設相關政策匯總如下:




中國智慧城市發展規劃目標
2020年全國兩會,“新基建”被首次寫入政府工作報告,如何讓“城市大腦”變得更聰明成了智慧城市建設破局的關鍵。2021年的兩會,關于新型智慧城市建設的討論持續升溫。
“十四五”規劃和2035年遠景目標的核心內容之一就是:統籌推進傳統基礎設施和新型基礎設施建設,加快數字化發展,打造數字經濟新優勢,協同推進數字產業化和產業數字化轉型,加快數字社會建設步伐,提高數字政府建設水平,營造良好數字生態,建設數字中國。

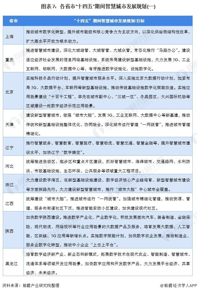
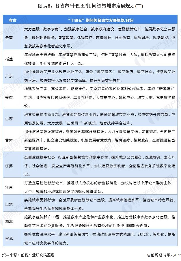
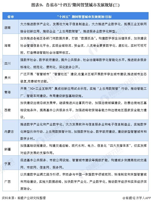
31省市智慧城市十四五規劃匯總
2021年,我國多地在“十四五”規劃中指出,要加快智慧城市、新基建等規模部署,推進新技術等基礎設施建設,推動傳統基礎設施升級,建設新一代信息基礎設施體系。各省市智慧城市“十四五”規劃中關于智慧城市的建設重點或任務如下:



重點城市智慧城市發展規劃
2021年,北京、上海、深圳等智慧城市領頭示范城市發布了相關政策,制定了相關規劃,不約而同將智慧城市寫入了2021年的首要發展任務,正式拉開了“十四五”開局之年的智慧城市新篇章。例如深圳市政府在2021年1月發布《深圳市人民政府關于加快智慧城市和數字政府建設的若干意見》,提出到2025年,深圳將打造具有深度學習能力的城市智能體,成為全球新型智慧城市標桿和“數字中國”城市典范。



在政策的大力推動下,智慧城市的建設在一線城市和發達的二線城市已經開始進行,然而,由于城市與城市之間發展水平和信息化程度也千差萬別。對于發達城市來說,會重點發展民生相關的智慧城市建設,以智慧城市提高城市創新和競爭能力;而對于中型城市,則會更注重智慧城市與當地旅游、港口等資源的結合。

更多數據請參考前瞻產業研究院《中國智慧城市建設行業發展趨勢與投資決策支持報告》,同時前瞻產業研究院提供產業大數據、產業規劃、產業申報、產業園區規劃、產業招商引資、IPO募投可研、招股說明書撰寫等解決方案。
聲明:本文所配圖片均來自于網絡,如侵犯到您的權益,請及時與我們聯系



